把需求文档转成原型图是每个产品团队都会遇到的工作环节,但很多人不知道如何高效完成。手动拆需求、画页面、规划交互,不仅耗时,还容易出错。好消息是,现在有工具可以帮你快速把文字需求变成可交互原型,让整个流程更顺畅、更高效。下面就分享一套实用的方法,教你用AI工具轻松完成需求文档到原型图的转化。

一、需求文档转原型图的难点
把需求文档转成原型图看似简单,其实有不少坑。最大的难点在于文字和页面表达方式完全不一样。文档里写的一行文字,可能在设计层面就要拆成多个页面状态、不同操作路径和异常处理逻辑,单靠人工理解很容易遗漏或理解偏差。
另外,团队成员对需求理解不一致也很常见。产品觉得逻辑已经清楚了,设计却还要反复确认页面布局和交互细节,开发也只能等设计稿出来才能评估可行性,这样一来沟通成本就很高。如果需求中途调整,之前已经画好的页面和流程可能得重新推倒,效率低、耗时长。总结下来,就是文字和可视化之间存在信息转换成本,这是很多团队在做原型时最容易踩的坑。
二、需求文档转原型图的工具选择

在把需求文档转成原型图时,很多传统工具只能帮你画页面,却无法理解需求背后的逻辑,也不会自动生成流程。这里推荐大家试试墨刀AI Agent,它能把文字需求直接变成可交互的原型,它能根据你的需求文档自动拆分页面、识别用户操作路径、补齐条件判断和状态变化,还能帮你把页面之间的跳转关系搭好。生成的原型不仅可以直接用于团队评审和讨论,也能作为设计师进一步优化的基础。点击免费注册体验墨刀AI Agent!

墨刀AI Agent不仅能节省大量手动拆需求和画图的时间,还能让整个需求到原型的流程更高效、更可控,让团队把精力集中在优化体验和逻辑上,而不是重复劳动。接下来,我们就以墨刀 AI Agent 为例看看如何快速把需求文档转换成可编辑的原型。
三、3步搞定需求文档转原型图
需求文档转原型图的步骤非常简单,只需3步就可以轻松搞定,在开始之前你需要先注册登录墨刀AI Agent。
步骤一:选择原型设计模式,输入需求文档

在墨刀AI Agent对话框界面中选择【原型设计】模式,同时选择深度模式,生成的内容质量更高,更适合复杂的任务。将你的需求文档输入到对话框中,补充一句提示词要求,方便AI理解任务。
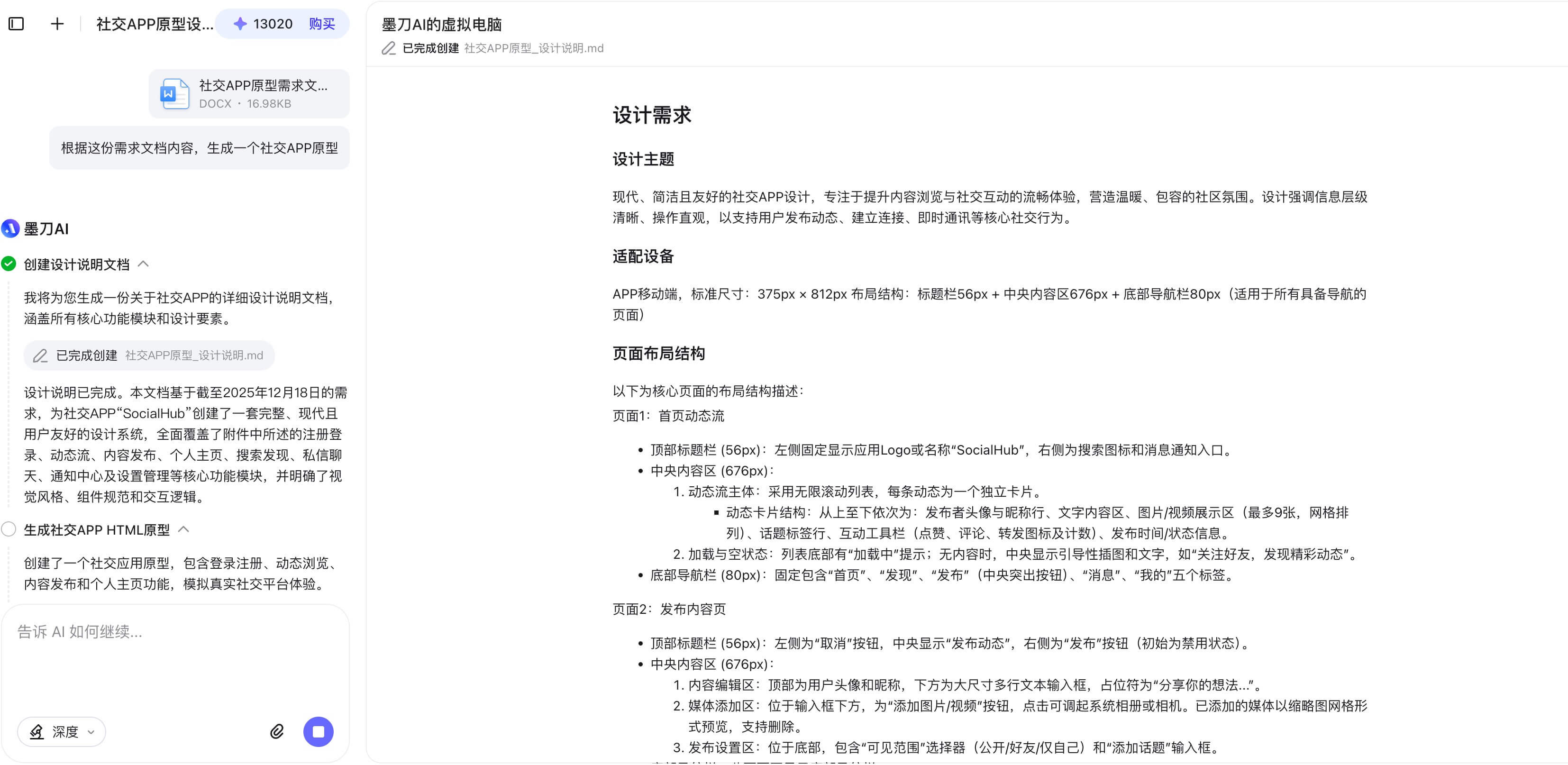
步骤二:AI智能解析需求,一键转成原型

墨刀AI Agent会先智能理解文档的内容,同时会先帮你生成一份产品功能设计文档,明确原型页面的整体布局、风格颜色方案、排版和组件等内容。墨刀 AI Agent会基于设计文档继续生成完整的原型界面,可以直接在生成的原型上进行操作、评审和优化,而无需再从零开始绘制。点击免费注册体验需求文档一键转换原型图!
步骤三:二次编辑优化原型图

墨刀AI Agent生成的原型支持二次编辑修改,可以通过AI对话迭代,对原型页面的布局、图片、组件进行调整,也可以直接导入到墨刀原型中进行手动编辑修改,完善交互设计,最终获得一套可交互、可进一步设计和交付的完整原型图。点击免费注册体验需求文档一键转换原型图!

通过以上3步,你就能轻松把需求文档转成可交互、可编辑的原型图,不仅节省了大量手动拆需求和画图的时间,也让整个设计流程更加高效可控。如果你也想体验这种高效工作方式,现在免费注册墨刀 AI Agent,快速把你的需求文档转成可操作的原型,提升团队效率。